NURIC – Capacity building in nursing informatics competencies for nursing students and professionals to foster the digital transformation of health care
The overall objective of this project is to promote competencies in nursing informatics and to establish flexible, life-long learning opportunities for nursing professionals in Kosovo and Israel to obtain digital skills that are needed for modern nursing care and that enhance 21st century digital competencies of nursing professionals, improving and extending their job opportunities.
The project aims to establish links between Kosovo and Israel as well as between both countries and the EU partner countries, through exchange of experience and best practices which will take the form future collaboration in projects and continuous collaboration in supporting the project results through signing of memorandums of understanding between participating nursing education providers for continuing support of the project results in the future.
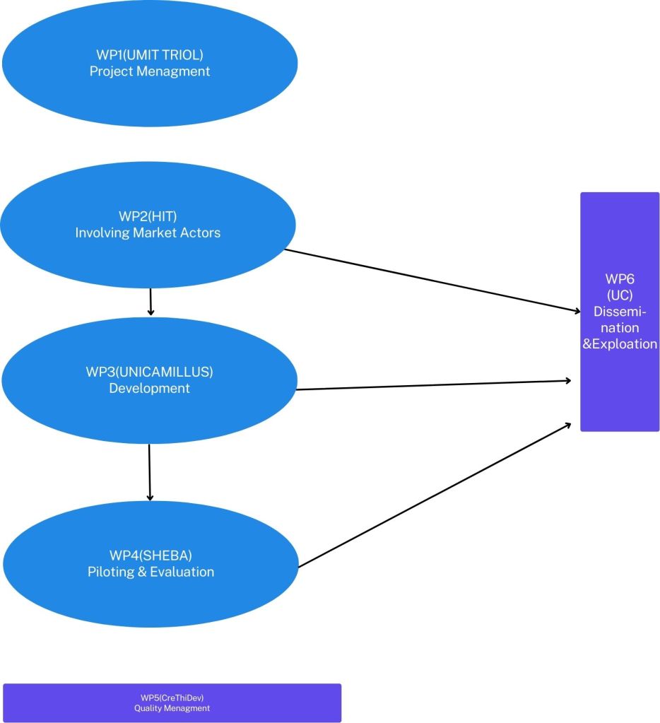
Work Packages
- WP1 – Project Management and Coordination
- WP2 – Involving Market Actors
- WP3 – Development
- WP4 – Piloting and Evaluation
- WP5 – Quality Management
- WP6 – Dissemination and Exploitation

WP1 – Management
Management workpackage aims to coordinating the implementation of the project activities, facilitating collaboration between the partners and communication and feedback between EACEA and the consortium. In this sense WP1 will contribute to all project specific and general objectives (O1-O5).
Deliverables:
D1: Management Plan & Management Handbook;
D2: Omnibus of TPM Minutes.
WP2 – Involving Market Actors
The second work package aims at developing the nursing informatics curriculum and its modules based on stakeholder input and international recommendations (related to specific project objectives O1, O2, O5). Develop and pilot a self-assessment test on nursing informatics competencies (O2). Develop a timeline for local certification, national recognition and accreditation for the planned nursing informatics course (O1, O5)
Deliverables:
D1: Curriculum plan for vocational training for nurses in nursing informatics;
D2: Digital competency self-assessment test for nurses;
D3: Train-the-trainer concept.
WP3 – Development
The third workpackage will establish a web-based repository for learning materials (Open Educational Resources) (related to specific project objectives O1, O2), develop an blended learning instructional design framework for the planned courses (O3). Moreover, it will conduct the train-the-trainer workshops and provide related teachers’ materials for curriculum content and for the instructional design of the course (O3, O4), develop the specific course designs (content, instructional design, materials) for the courses in both countries (O2, O3). And finally, it will prepare the needed technical infrastructure to host the courses (O1).
Deliverables:
D1: Repository of learning materials;
D2: Public Repository of learning materials.
WP4 – Piloting and Evaluation
Pilot and Evaluation work package will implement, conduct and evaluate pilots for nano-courses and for certificate course (related to specific project objectives O1, O2, O3, O5) and develop a sustainability plan to further roll-out of the courses in partner countries (O1, O2, O5).
Deliverables:
D1: Sustainability and scalability plan.
WP5 – Quality Management
Quality Management workpackage ensures project quality by ongoing internal and external quality management mechanisms, focusing on procedures and deliverables according to Key Performance Indicators and the Erasmus+ programme standards, contributes to maximising the impact of the project (specific objectives O1-O5), and ambition (general objectives).
Deliverables:
D1: Quality Plan;
D2: Interim Quality Report;
D3: External Auditors Recommendations;
D4: Final Quality Report.
WP6 – Dissemination and Exploitation
Dissemination and Exploitation workpackage will develop a comprehensive Dissemination Plan, that include general goals and specific actions, aimed at raising the awareness of the project implementations and involving market actors. Design and maintain the project website along with developing printed and online dissemination material. Produce Policy Recommendations aimed at national and international level relating to effective and innovative continuous professional development programs in health care practice. Continuously disseminate project results nationally and internationally. Involve stakeholders in national Info Day Exploit project’s results at the regional level.
Deliverables:
D1: Dissemination and Exploitation Plan;
D2: Policy recommendations.

